If this is your first visit, be sure to
check out the FAQ by clicking the
link above. You may have to register
before you can post: click the register link above to proceed. To start viewing messages,
select the forum that you want to visit from the selection below.
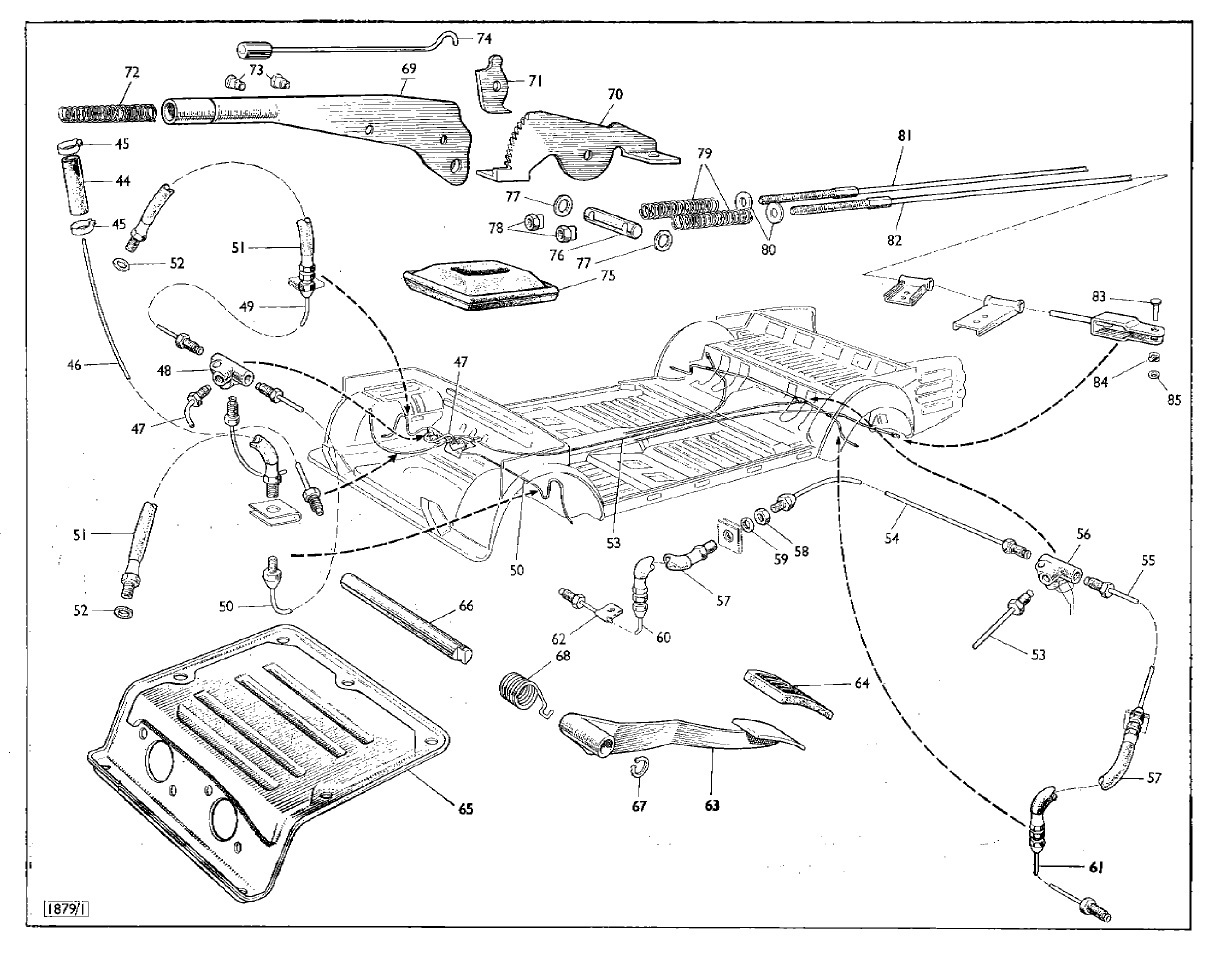
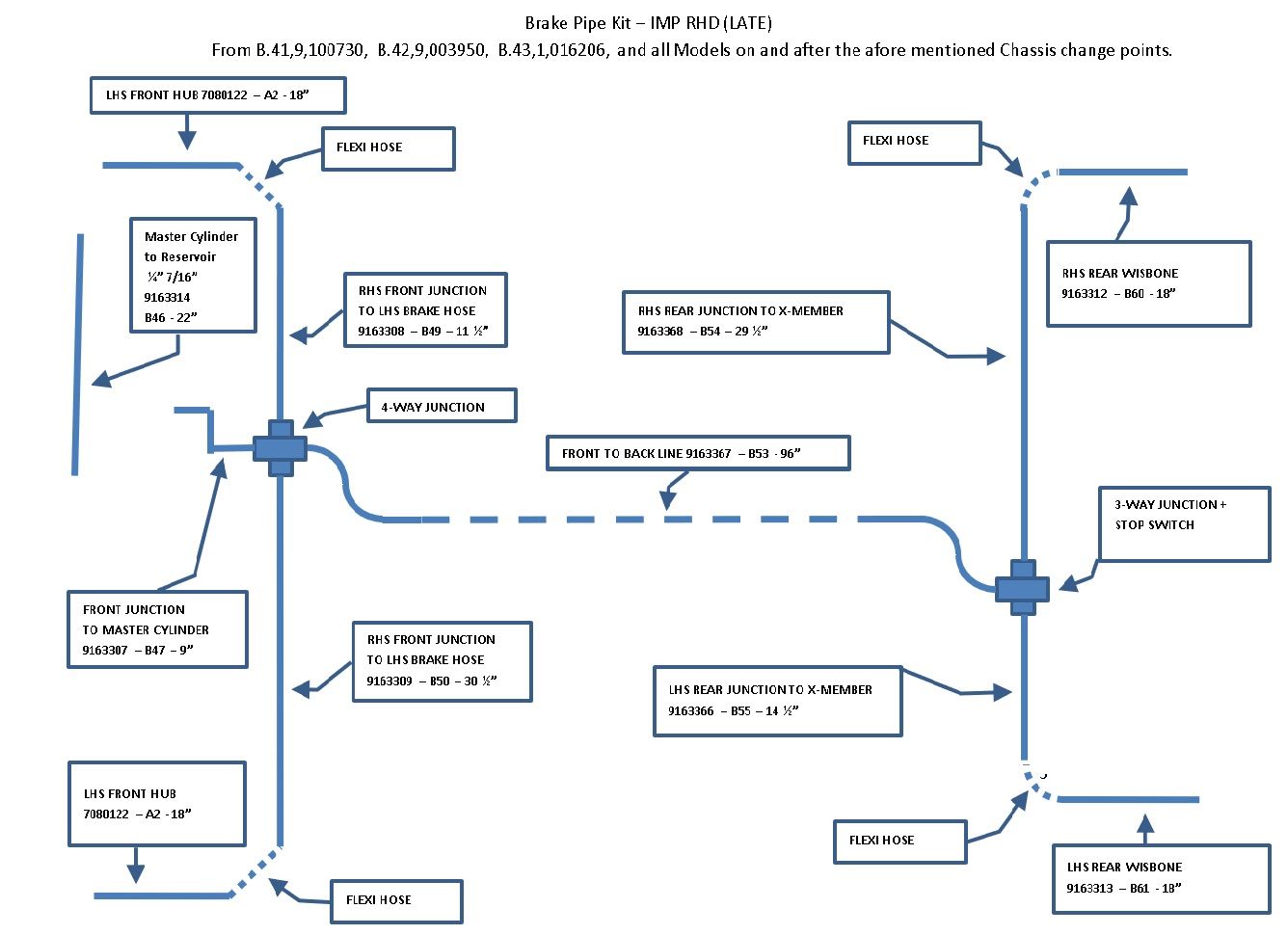
Hillman imp Brake Line Drawing - Non Servos - Parts Manual References - LATER CAR
Hillman imp Brake Line Drawing - Non Servos - Parts Manual References - LATER CAR
Something I keep laminated in the brake pipe drawer in the tool box. It does however assume you know the required unions needed. I will post those when I get time
Last edited by John A. Ross; 16 March 2020, 12:13 PM.
We process personal data about users of our site, through the use of cookies and other technologies, to deliver our services, personalize advertising, and to analyze site activity. We may share certain information about our users with our advertising and analytics partners. For additional details, refer to our Privacy Policy.
By clicking "I AGREE" below, you agree to our Privacy Policy and our personal data processing and cookie practices as described therein. You also acknowledge that this forum may be hosted outside your country and you consent to the collection, storage, and processing of your data in the country where this forum is hosted.
Comment